一、引发电气火灾的典型电气故障及其特征

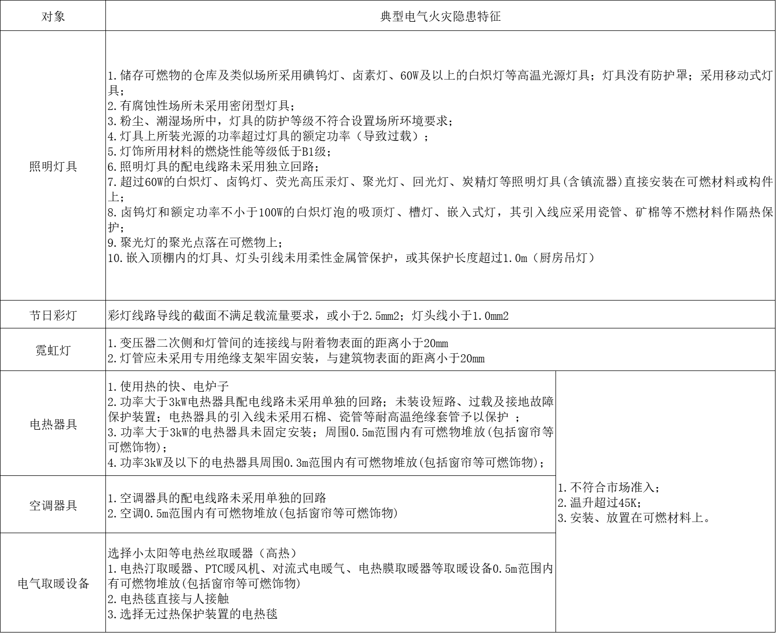
二、电气系统的主要电气火灾隐患特征

三、电气火灾防火措施
适用温度范围为-15~60℃,使用场所的环境温度超出该范围时,应采用特种聚氯乙烯电线电缆。普通聚氯乙烯电线电缆在燃烧时会产生有毒烟气,不适用于地下客运设施、地下商业区、高层建筑和重要公共设施等人员密集场所。交联聚乙烯(XLPE)电线电缆不具备阻燃性能,但燃烧时不会产生大量有毒烟气,适用于有“清洁”要求的工业与民用建筑。
阻燃电缆是指在规定试验条件下被燃烧,能使火焰仅在限定范围内蔓延,撤去火源后,残焰和残灼能在限定时间内自行熄灭的电缆。
耐火电线电缆是指规定试验条件下,在火焰中被燃烧一定时间内能保持正常运行特性的电缆。
短路保护装置应保证短路电流在导体和连接件中产生的热效应和机械力造成危害之前分断该短路电流。
1)线路计算电流小于或等于熔断器熔体的额定电流,后者应小于或等于导体允许持续载流量。
2) 保证保护电器可靠动作的电流小于或等于1.45倍熔断器熔体额定电流。
1)当灵敏性符合要求时,采用短路保护兼作接地故障保护。
2)零序电流保护模式适用于TN-C、TN-C-S、TN-S系统,不适用于谐波电流大的配电系统
3)剩余电流保护模式适用于TN-S 系统,不适用于TN-C系统。
四、常见电器器具防火

五、电动机防火
(1)电动机应安装在不燃材料制成的机座上,电动机机座的基础与建筑物或其他设备之间应留出距离不小于1m的通道。电动机与墙壁之间,或成列装设的电动机一侧已有通道时,另一侧的净距离不应小于0.3m。电动机与其他设备的裸露带电部分的距离不应小于1m。
(2)电动机的绝缘电阻应符合要求, 380V 及以下电动机的绝缘电阻不应小于 0.5MΩ, 6kV 高压绝缘电阻不应小于 6MΩ。电动机不允许频繁启动,冷态下启动次数不应超过5次,热态下启动次数不应超过2次。
 
本文链接地址:http://www.qddfxfpx.com/articledetail-827895.Html
消防科普
2025-08-26
一、引发电气火灾的典型电气故障及其特征
二、电气系统的主要电气火灾隐患特征
三、电气火灾防火措施
四、常见电器器具防火
五、电动机防火
(1)电动机应安装在不燃材料制成的机座上,电动机机座的基础与建筑物或其他设备之间应留出距离不小于1m的通道。电动机与墙壁之间,或成列装设的电动机一侧已有通道时,另一侧的净距离不应小于0.3m。电动机与其他设备的裸露带电部分的距离不应小于1m。
(2)电动机的绝缘电阻应符合要求, 380V 及以下电动机的绝缘电阻不应小于 0.5MΩ, 6kV 高压绝缘电阻不应小于 6MΩ。电动机不允许频繁启动,冷态下启动次数不应超过5次,热态下启动次数不应超过2次。
 
本文链接地址:http://www.qddfxfpx.com/articledetail-827895.Html