招生热线:4001 888 119

全国

清大东方消防人才的摇篮

专注消防培训17年,消防培训行业领跑者。
清大东方服务号
    首页 > 消防科普 > 消防知识
    分享到:
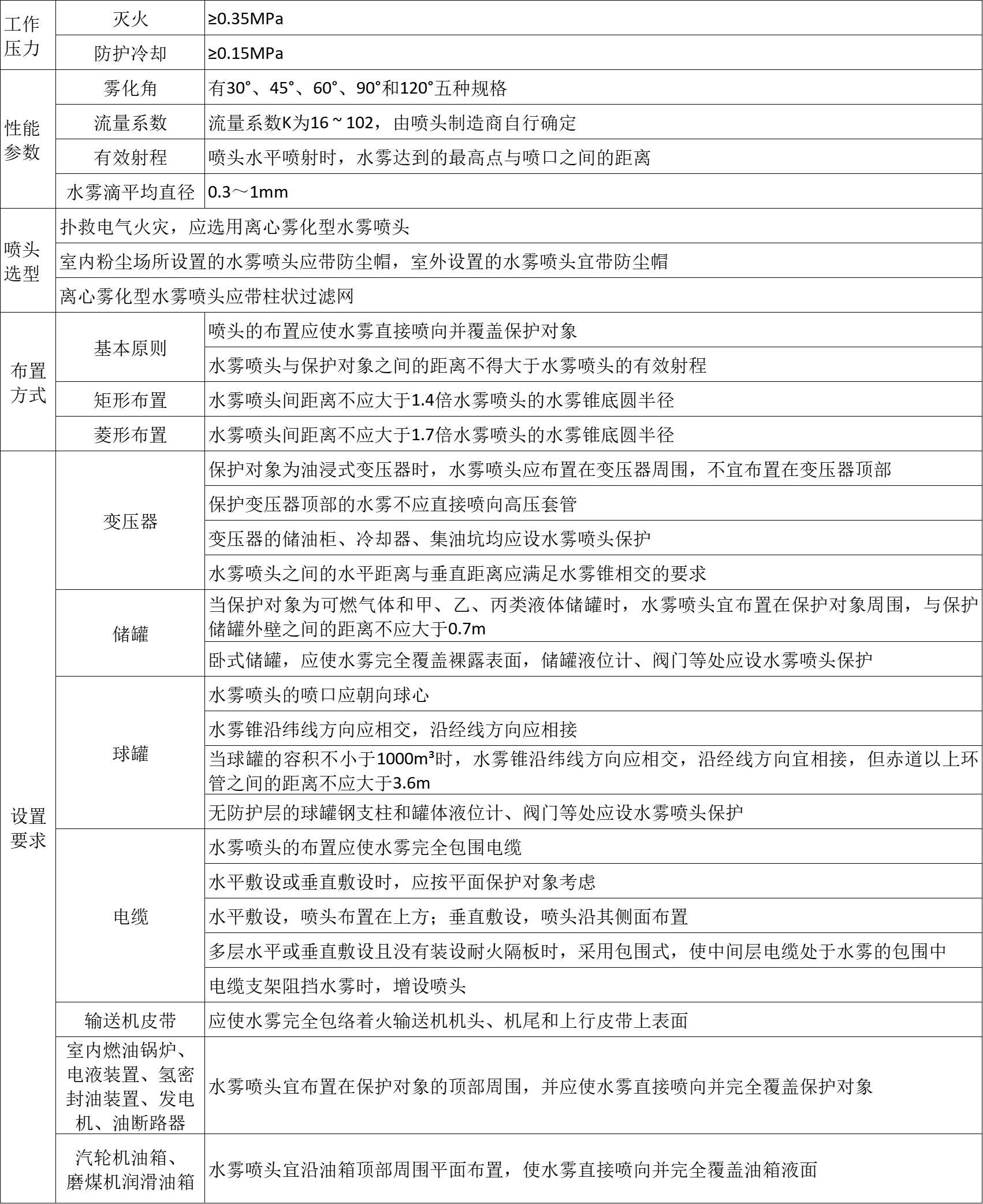
    一消考点 | 水喷雾灭火系统考点汇总

    2025-08-29   

    一、系统的设置参数

     

    系统的供给强度、持续供给时间和响应时间

     

     

    二、水雾喷头

     

     

     

    备品量:不应小于其实际安装总数的1%,且每种备用喷头数不应少于5只

     

    三、管道

     

     

    四、系统的测试与检测验收

     

     

    本文链接地址:http://www.qddfxfpx.com/articledetail-828060.Html
    其他栏目
    Copyright © 1996 - 2025 清大东方消防科技集团有限公司
    沪ICP备2025110086号-2
    沪公网安备 31010702009330号
    联系电话
    4001-888-119
    微信公众号
    清大东方新视角
    消防课堂

         欢迎来到清大东方消防学校


        离您最近的校区:

       


    在线留言
    请正确填写以下信息内容,清大东方教育顾问将在两个工作日内回复您
    客服
    公众号
    小程序
    电话
    4001-888-119