招生热线:4001 888 119

全国

清大东方消防人才的摇篮

专注消防培训17年,消防培训行业领跑者。
清大东方服务号
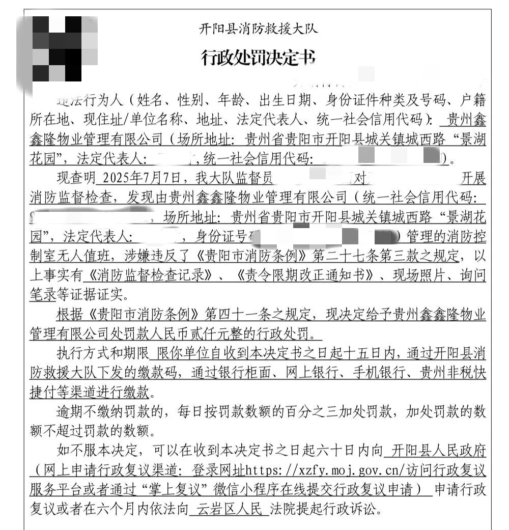
    消控室无人值班,贵州一物业公司被罚2000

    2025-08-29   

    7月7日

    贵阳市开阳县消防救援大队

    对辖区开展日常消防安全检查时

    发现贵州鑫鑫隆物业管理有限公司

    管理的消防控制室无人值班

     

     

    经查明

    该行为涉嫌违反

    《贵阳市消防条例》第二十七条第三款

    根据《贵阳市消防条例》

    第四十一条之规定

    现决定给予该公司法定代表人警告

    并对该公司罚款人民币贰仟元整

     

     

    来源:贵阳消防

     

     

    本文链接地址:http://www.qddfxfpx.com/newsdetail-828059.Html
    其他栏目
    Copyright © 1996 - 2025 清大东方消防科技集团有限公司
    沪ICP备2025110086号-2
    沪公网安备 31010702009330号
    联系电话
    4001-888-119
    微信公众号
    清大东方新视角
    消防课堂

         欢迎来到清大东方消防学校


        离您最近的校区:

       


    在线留言
    请正确填写以下信息内容,清大东方教育顾问将在两个工作日内回复您
    客服
    公众号
    小程序
    电话
    4001-888-119