招生热线:4001 888 119

全国

清大东方消防人才的摇篮

专注消防培训17年,消防培训行业领跑者。
清大东方服务号
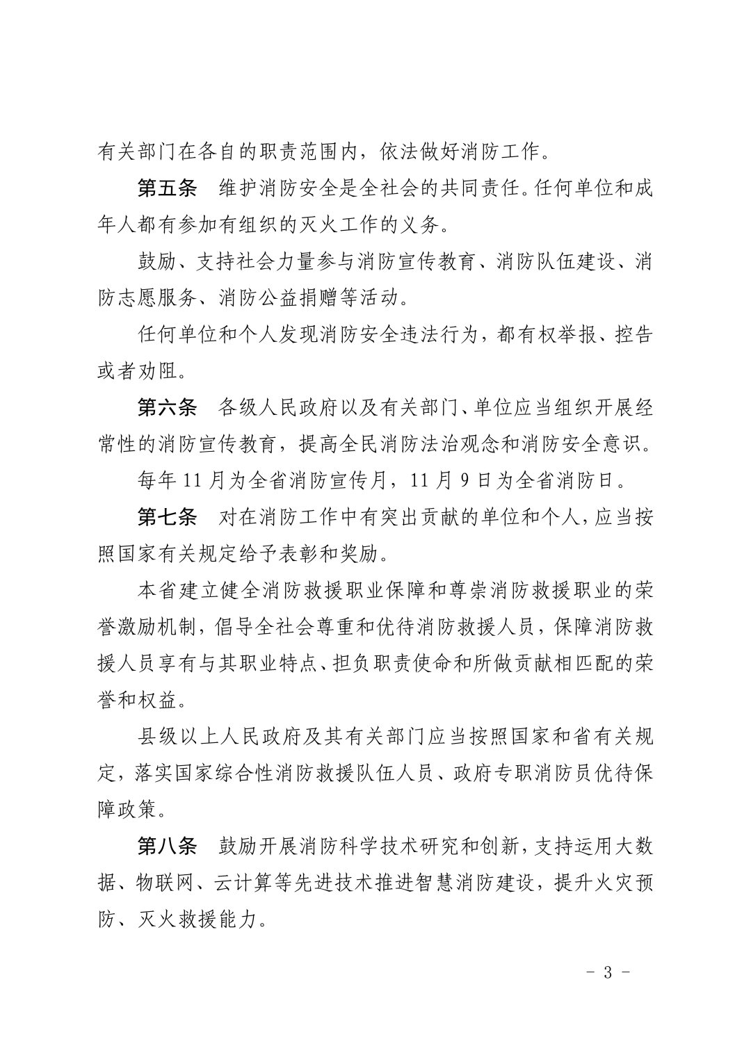
    消防控制室符合条件可单人值班!新修订《山东省消防条例》发布→

    2025-11-24   

    近日,山东省第十四届人大常委会第十八次会议审议通过了新修订的《山东省消防条例》(以下简称《条例》)。该《条例》自2026年1月1日起正式施行。

     

    图片

    涉及消控室管理

     

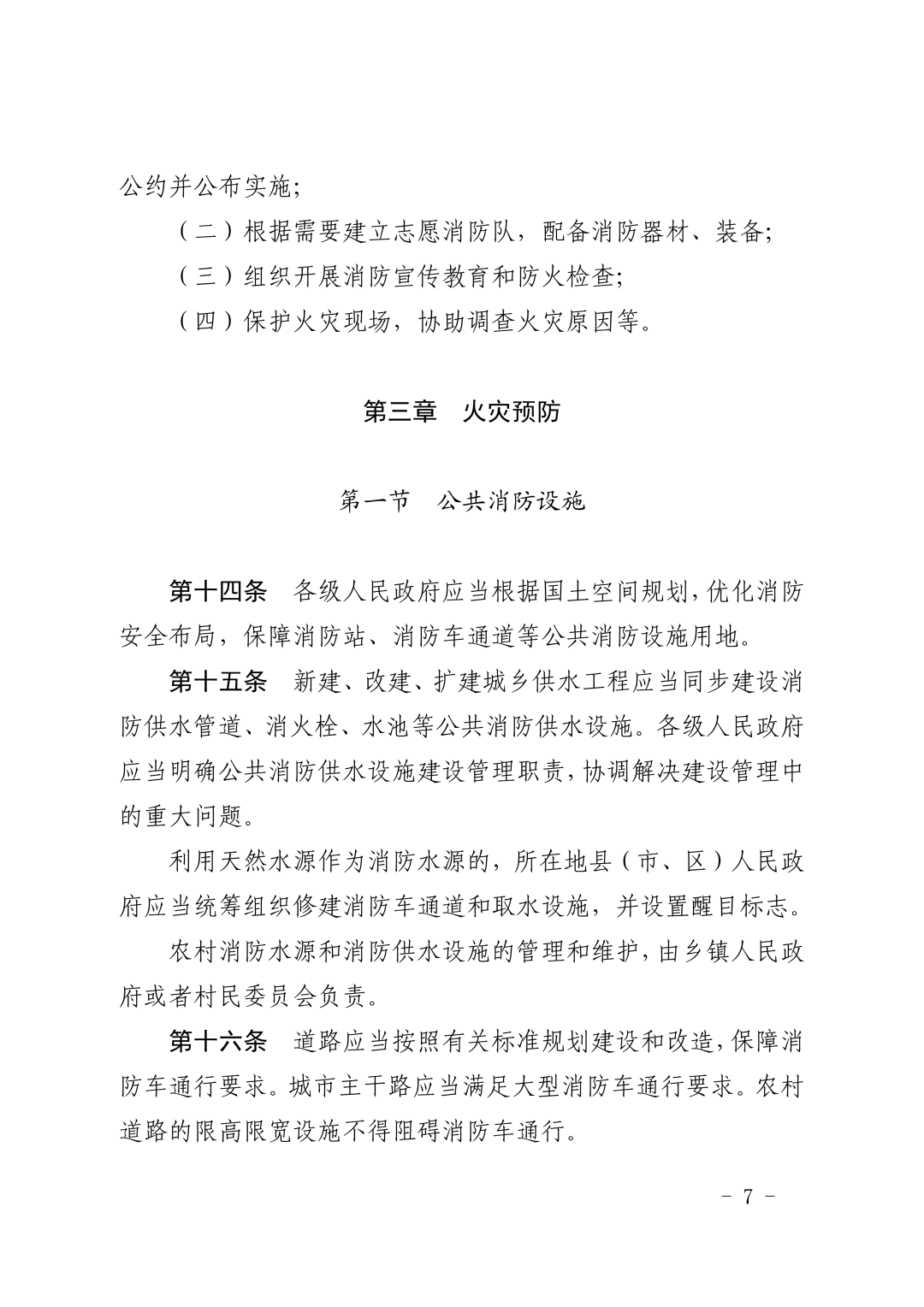
    第三十二条  设有建筑消防设施的单位应当按照消防技术标准定期对建筑消防设施进行检测和维护保养。单位可以委托符合从业条件的消防技术服务机构开展检测和维护保养;具备国家规定消防技术服务从业条件的,也可以自行开展。

     

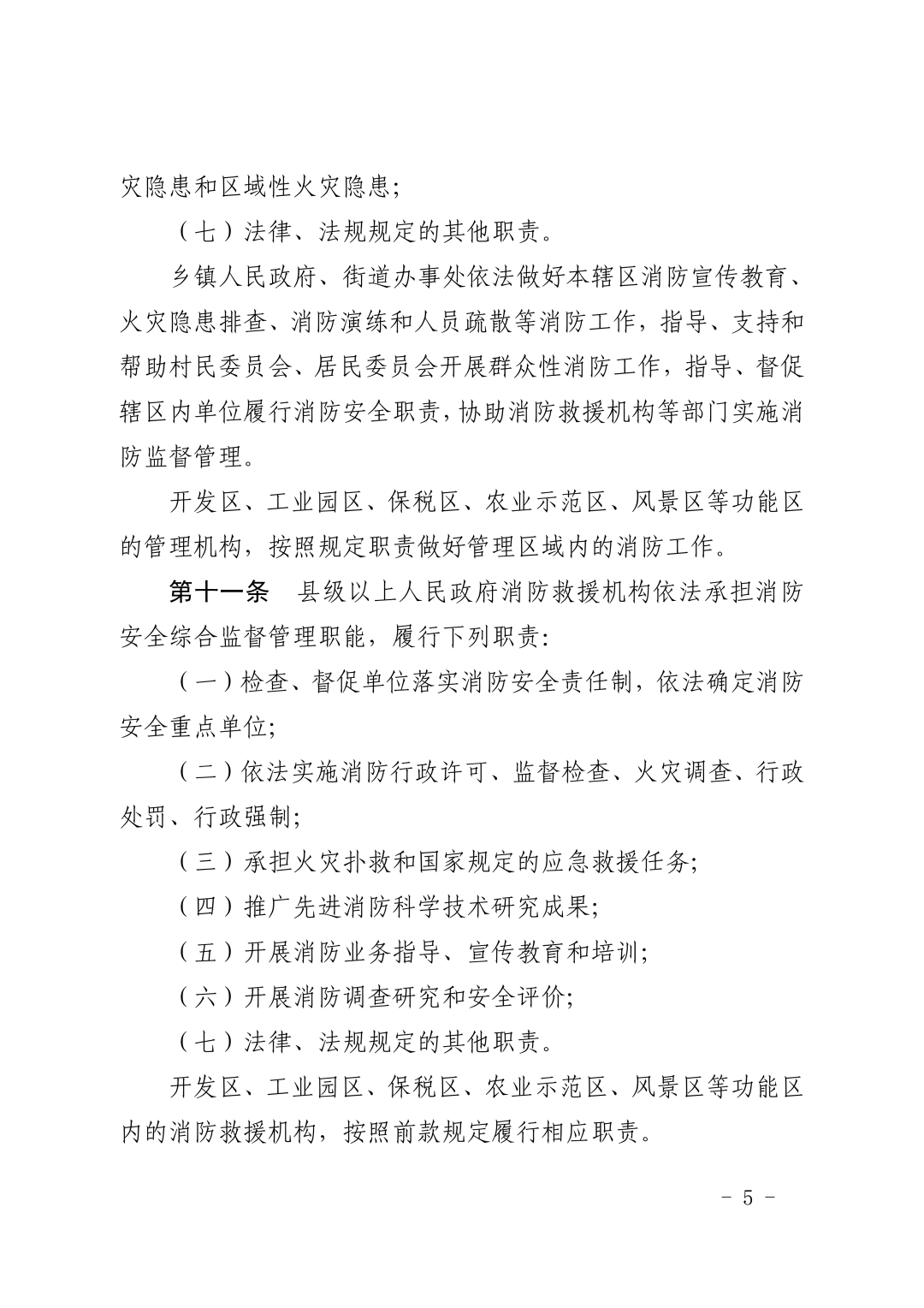
    消防控制室实行二十四小时值班制度,每班不少于二人;与消防远程监控系统联网并实现控制功能,符合相关标准要求的,可以由一人值班。

     

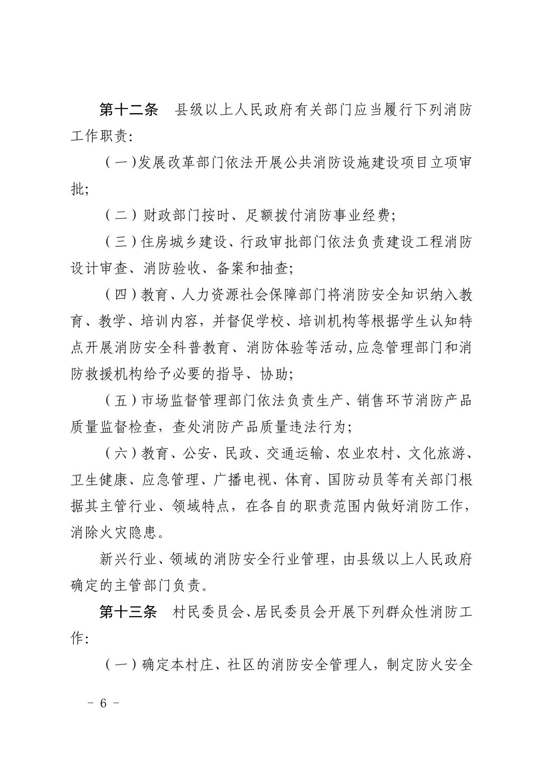
    第七十一条  违反本条例规定,有下列情形之一的,由县级以上人民政府消防救援机构责令限期改正;逾期未改正的,处以二千元以上五千元以下的罚款:

    (一)需要设置独立式火灾探测报警器的人员密集场所未按照规定设置的;

    (二)设有消防控制室的单位值班人员未达到规定人数的。

     

    图片
    图片
    图片
    图片
    图片
    图片
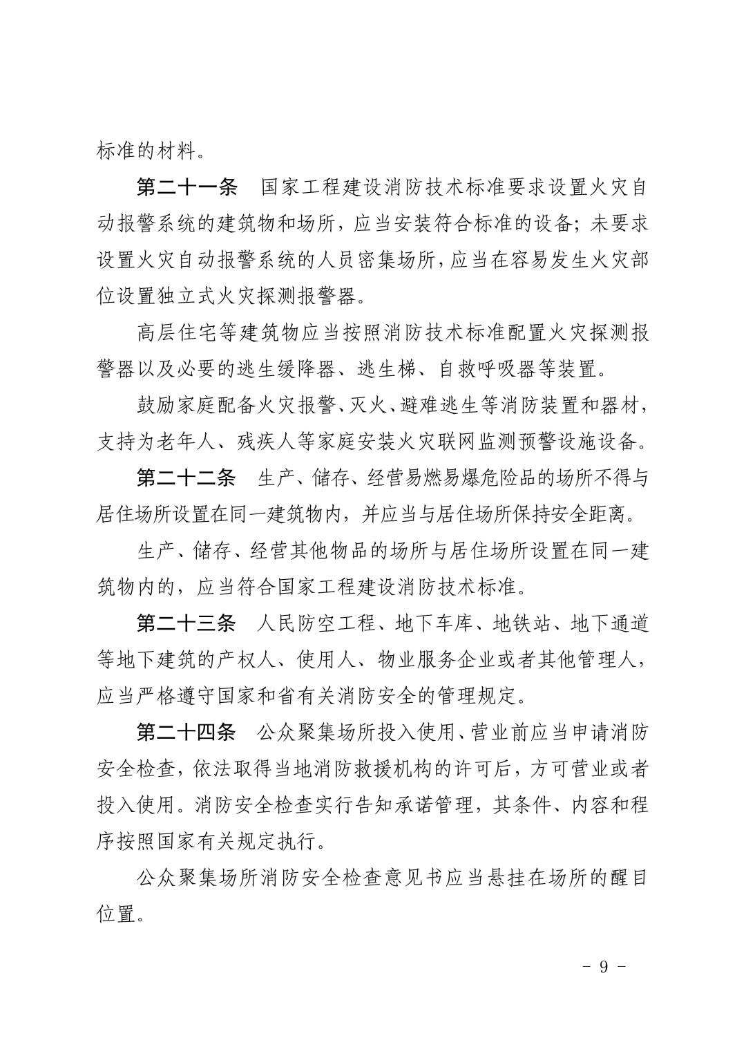
    图片
    图片
    图片
    图片
    图片
    图片
    图片
    图片
    图片
    图片
    图片
    图片
    图片
    图片
    图片
    图片
    图片
    图片
    图片
    图片

    山东省消防条例(2025年修订).pdf

     

    本文链接地址:http://www.qddfxfpx.com/newsdetail-833171.Html
    其他栏目
    Copyright © 1996 - 2025 清大东方消防科技集团有限公司
    沪ICP备2025110086号-2
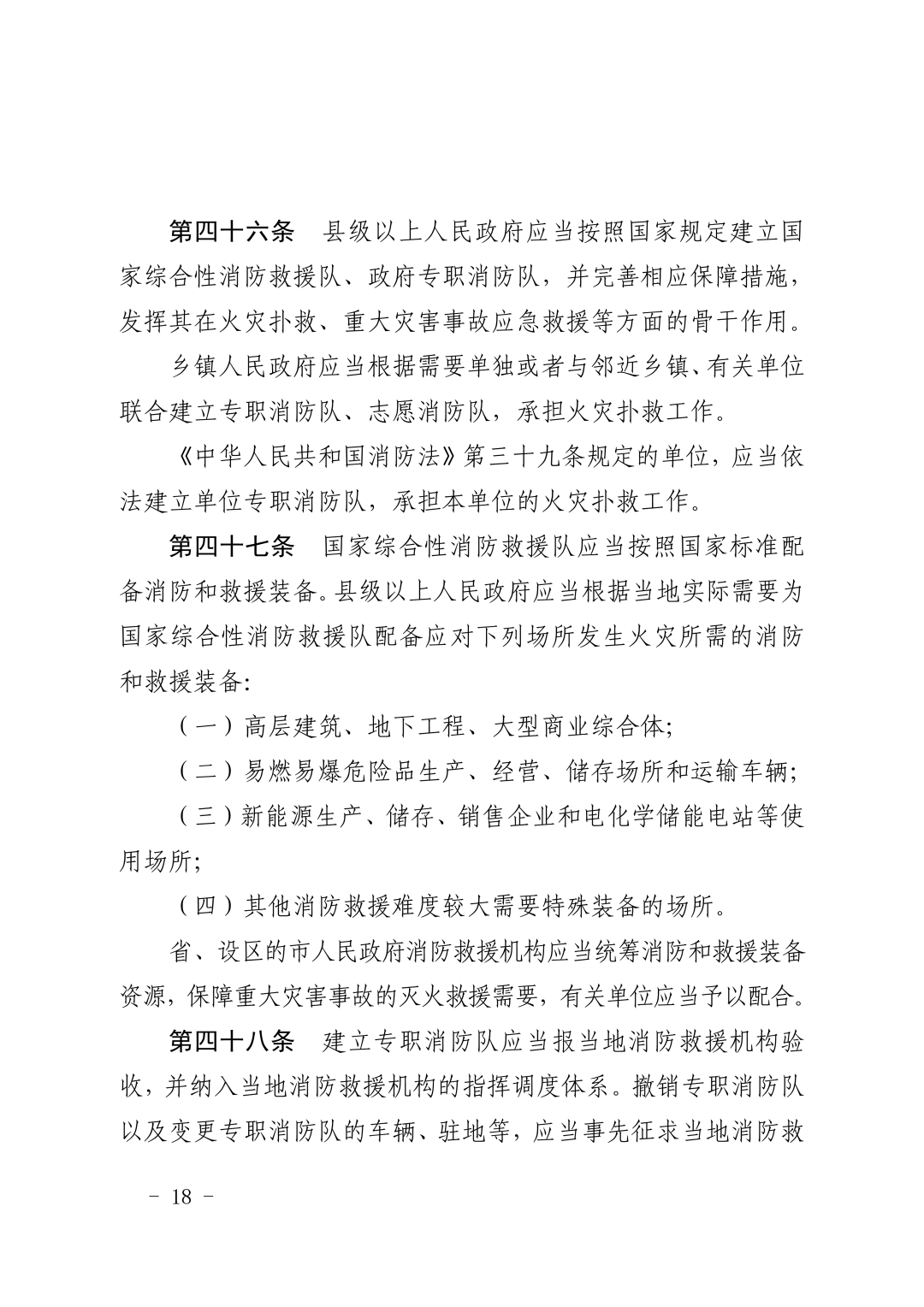
    沪公网安备 31010702009330号
    联系电话
    4001-888-119
    微信公众号
    清大东方新视角
    消防课堂

         欢迎来到清大东方消防学校


        离您最近的校区:

       


    在线留言
    请正确填写以下信息内容,清大东方教育顾问将在两个工作日内回复您
    客服
    公众号
    小程序
    电话
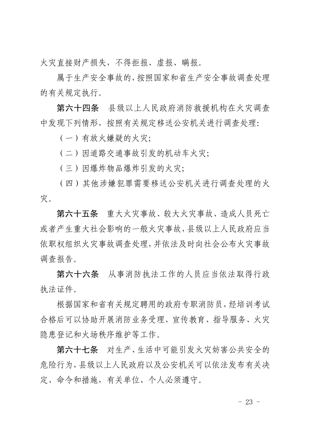
    4001-888-119